常州新中轴产城融合项目7#楼酒店泳池设备采购及安装
常州新中轴产城融合项目7#楼酒店泳池设备采购及安装
答疑说明文件
标段编号:ZB-JS-2025-057
一、本项目答疑澄清文件已上传,请各投标单位自行下载,以最新上传的答疑澄清文件为准。
二、本项目开标时间调整为2025年6月11日下午14:00;开标地点及开标方式不变。
三、本项目的图纸有新增并替换原图纸,招标控制价及工程量清单已调整,由1451460.97元调整为 1423360.97元。请各投标单位及时下载,投标时以最新上传的图纸、招标控制价及工程量清单为准。
四、问题及回复如下:
1.投标人资格要求中,投标人类似供货及安装业绩中,要求发票金额须达到签约合同总价的50%及以上。而本次项目招标税率为13%,请问,提供的项目发票可否为9%的工程发票,还是必须为13%个点的货物销售发票?
回复:提供的项目发票可以是9%的工程发票,也可以是13%的货物销售发票。
2.招标文件合同文件中,水泵、循环泵、按摩泵,推荐品牌为:赛莱默、威乐、格兰富。此类品牌水泵一般不含毛发收集器,且基本无工程塑料泵壳。而在工程清单中“1.1 第2项 泳池循环水泵”中,要求为为工程塑料外壳,且未体现毛发收集器。与图纸中图例(水泵含毛发收集器)不符。建议调整,并增加毛发收集器清单项。

回复:工程量清单已调整,泵的材质不做要求,推荐品牌不调整。毛发收集器可单独采购,含在综合报价内,投标人自行考虑,结算不调整。
3.招标文件合同文件中,水泵、循环泵、按摩泵,推荐品牌为:赛莱默、威乐、格兰富。此类品牌水泵一般不含毛发收集器,且基本无工程塑料泵壳。而“1.2 第1项 单元式自动过滤装置”、“1.3 第1项 单元式自动过滤装置”中,要求水泵自带毛发收集器、且为工程塑料泵壳,与实际不符。建议调整品牌或增加毛发收集器清单项。
回复:工程量清单已调整,泵的材质不做要求,推荐品牌不调整。毛发收集器可单独采购,含在综合报价内,投标人自行考虑,结算不调整。
4.招标清单中,“1.1 第6项 自动恒温装置”、“1.2 第6项 自动恒温装置”、“1.3 第6项 自动恒温装置”,中包含对应规格尺寸的温度调节阀,与“管路电气系统安装材料 第25、第37”重复,建议删除后者,并据此调整清单。
回复:删除“管路电气系统安装材料 第25、第37”中温度调节阀。请投标人下载最新的清单及控制价。
5.招标文件P5“1、报价说明和要求”第(15)点部分内容为:结算时设备采购数量按招标人确认的数量按实计算,合同综合单价不予调整。超出招标人订单范围的设备品种、数量及不合格产品等,均由投标人承担责任和损失。
问题:本项目数量按实结算,但又说超出招标人订单范围的数量由投标人承担责任和损失,前后矛盾,请贵司明确。
回复:货物提供前,供货清单的最终供货数量、品牌、规格、型号等须经甲方确认;如提供货物未经甲方确认,甲方可无条件退货;结算时设备采购数量按甲方确认的数量按实计算,合同综合单价不予调整。超出甲方订单范围的设备品种、数量及不合格产品等,均由乙方承担责任和损失。详见合同中合同价款及结算方式中第(15)条。
6.合同中的付款方式为:(1)合同签订且具备进场条件后30日内,支付签约合同价(不含暂列金额)的20%作为预付款(2)全部设备安装调试完毕,验收合格后30日内付至核定工程量的85%且不超过签约合同价(不含暂列金额)的85%;由于变更与现场签证增加的款项,归入竣工结算中待结算审定后支付;(3)移交酒店管理方并经结算审定后60日内付至审定价的97%;(4)余款(审定总价的3%)在质量保修期满后60日内一次性付清(无息)。
问题:本项目无进度款,建议增加:主设备到场后付至签约合同价(不含暂列金额)的50%。
回复:不调整,按照招标文件执行。
7.合同中的质保期条款为:质量保修期为3年,自项目酒店开业之日起计算,项目竣工合格之日至项目酒店开业之日的延保费用包含在合同价中,结算时不作调整。
问题:一般项目质保期都为2年,本项目已延长1年,再以酒店开业之日为起始日不太合适,建议质保期为项目竣工合格之日起3年。
回复:不调整,按照招标文件执行。
8.合同中“水泵、循环泵、按摩泵”的推荐品牌为:赛莱默、威乐、格兰富。
问题:本项目的水泵均为自带毛发过滤器的水泵,推荐品牌均不做该类型的泵,建议将品牌调整为“意万仕、威浪仕、爱克”等。
回复:推荐品牌不调整,毛发收集器可单独采购,含在综合报价内,投标人自行考虑,结算不调整。
9.合同中“过滤砂缸”的推荐品牌为:亚士霸(Espa)、喜活(Hayward)、亚士图(Astral)、保捷(Burly)。
问题:本项目游泳池过滤砂缸的材质为304不锈钢,上述品牌只生产儿童池、按摩池的玻纤砂缸,建议增加不锈钢过滤砂缸的品牌:江苏碧浪、洛阳禹辉等专业泳池品牌。
回复:砂缸材质调整为304不锈钢或玻纤砂缸,直径不得大于图纸尺寸,推荐品牌不调整。
10.本项目是否有总包配合费,如有,请明确费率。
回复:无,总包配合费甲方已支付给总包。
11.本次招标是否为一轮定标?
回复:是。
12.根据招标文件,第二章 投标须知前附表,
|
投标保证金 |
人民币2万元整 |
是否可以采用银行投标保函(保单)。请招标方明确。
回复:按招标文件执行。
13.本项目的总包配合费,人员保险费、水质检测等费用是否需要考虑到投标报价内,投标报价取费比例多少,请招标方明确。
回复:总包配合费已由招标方支付给总包,人员保险费、水质检测等费用考虑到投标报价内,不再单独列项。
14.根据招标文件,项目用水、用电、便道:现场加工、安装等用电、用水费用由中标单位承担,并含在投标报价中。投标报价取费比例多少,请招标方明确。
回复:自行考虑费用包含在投标报价内,不再单独列项。
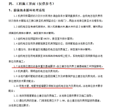
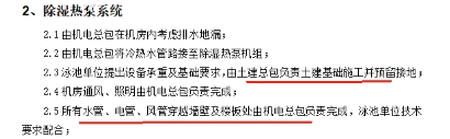
15.根据招标文件合同附件,七、现场实施要求,11、设备基础以及设备吊装孔、敲墙、土方开挖回填、清除路障等由乙方负责。而招标文件技术文件工程施工界面(仅供参考),设备基础以及设备吊装孔、敲墙均由总包单位负责。两处不一致,请招标方明确。

回复:以附件1界面表为准。
16.根据招标文件,合同附件里推荐的品牌表,三集一体恒温除湿空调(除湿热泵),推荐的普派克(中山普派克热回收技术有限公司)、ASTRAL亚士图、加路力士CALOREX(英国),这3个品牌都是在国内生产,但是价格太高,性价比不高。能否增加天舒,迪曼德等江苏本地品牌,性价比更高,后期维保也更方便。请招标方明确。
![]() |
回复:推荐品牌不调整,按照招标文件执行。
17.根据招标文件,合同附件里推荐的品牌表,中压紫外线消毒器,海诺威、ATG、VGE。能否增加水武仕,西美克、爱克等品牌,杀菌效果一样,性价比更高。请招标方明确。

回复:推荐品牌不调整,按照招标文件执行。
18.请招标方提供易交易投标文件制作软件导出的招标文件源文件格式。
回复:E交易报名成功后即可下载完整的招标文件;此项目为线下投标,请按招标文件要求编制投标文件。
19.根据招标图纸,泳池水处理系统流程图,游泳池水处理主设备清单A2,均衡水箱,(1)本泵采用卧式离心泵,工程塑料泵壳,铸铁叶轮,不锈钢泵轴,机械密封,全密封电机,配隔振装置,每台水泵须配置有效的减震装置,具有防腐蚀性能。A2应该是循环水泵,工程塑料泵,应该是PPO+玻璃纤维叶轮,没有铸铁叶轮。请招标方明确。
回复:泵的组成材质不做要求,仅对泵做品牌推荐。
20.根据招标图纸,泳池水处理系统流程图,游泳池水处理主设备清单A3,石英砂过滤器,(4)砂过滤缸试验压力0.6MPa;技术文件2、系统要求2.1游泳池水处理系统要求,石英砂过滤器试验压力0.6MPa,3、主要设备参数要求,(5)砂过滤缸试验压力0.8MPa,三处不一致。请招标方明确。
回复:试验压力统一调整为0.6MPa。
21.根据技术文件3.4.2石英砂过滤器,主要技术要求及参数如下:(5)单元式自动过滤装置产品需具有CMA认证的第三方专业检测机构出具的“游泳池专用模块式单元自动过滤机组”产品合格检测报告;都不能提供,只需要提供检测报告,请招标方明确。
回复:此条删除。
22.根据技术文件,水质监测仪,注:单元式自动加药装置品牌档次应不低于泳协装备委员会五星级会员单位;要求不合理像是为某家公司量身定制,建议取消这个要求,只需要满足推荐品牌,请招标方明确。

回复:满足推荐品牌要求即可,删除“档次应不低于泳协装备委员会五星级会员单位”要求。
23.根据招标图纸及技术文件,儿童池水处理系统流程图, 按摩池水处理系统流程图,石英砂过滤器,单元式自动加药装置,存在和泳池石英砂过滤器,单元式自动加药装置一样的问题。要求不合理像是为某家公司量身定制,建议取消这个要求,只需要满足推荐品牌,请招标方明确。
回复:1、砂缸过滤介质选用石英砂,破碎率、磨损率、含泥量、含硅物资符合国标要求(须提供经国家认监委认可的检测(检验)机构出具的有效检测(检验)报告);
2、砂缸过滤后出水浊度不大于0.5NTU(须供经国家认可具备检测资质的第三方检测机构出具的检测报告,检测报告须具有CMA或CNAS标识);
3、技术文件3.4.2石英砂过滤器,主要技术要求及参数如下:(5)“单元式自动过滤装置产品需具有CMA认证的第三方专业检测机构出具的“游泳池专用模块式单元自动过滤机组”产品合格检测报告”,此条删除;
4、满足推荐品牌要求即可,删除“档次应不低于泳协装备委员会五星级会员单位”要求。
5、请投标人下载最新版图纸及技术要求文件。
6、所需检测报告可中标后提供。
24.根据招标图纸及技术文件,泳池除湿热泵系统工艺流程图,具有杀菌装置、高效净化装置、快速拆卸静电过滤网、可调新排风电动阀、具有高温、低温、高压、低压保护等。本产品需具有CMA和CNAS认证的第三方专业检测机构出具的产品合格检测报告;报告内容具有杀菌装置、高效净化装置、快速拆卸静电过滤网、可调新排风电动阀、具有高温、低温、高压、低压保护等功能。要求不合理像是为某家公司量身定制,建议取消这个要求,只需要满足推荐品牌,请招标方明确。
回复:检测报告内容调整为具有杀菌装置、高效净化装置、可调新排风电动阀、具有高温、低温、高压、低压保护功能即可。删除快速拆卸静电过滤网检测内容。所需检测报告可中标后提供。
25.同样功能的石英砂过滤器,为什么选用的不锈钢时,需要标注“不锈钢滤壳具有符合《生活饮用水输配水设备及防护材料卫生安全评价规范》卫生安全性检验合格的第三方检 测报告”,而在儿童与按摩池的玻纤石英砂过滤器时,又不需要提供此项检测报告?
请回复:为什么儿童与按摩池的玻纤石英砂过滤器又不需要此项检测报告?
回复:砂缸材质调整为304不锈钢或玻纤砂缸,直径不得大于图纸尺寸,如采用不锈钢滤壳可中标后提供检测报告。
26.我司认为,以上质疑中的“不锈钢滤壳具有有符合《生活饮用水输配水设备及防护材料卫生安全评价规范》卫生安全性检验合格的第三方检测报告”是无锡某家供应商为控标, 提前准备了这份检测报告,看合适的时机打的一张“牌”(因为这次是合适的时机,有关系), 实际他们也知道对产品本身来讲,没有实质性意义,因为玻纤材质过滤器没有此要求,也照样一直用于游泳池水处理(包括本项目),且也没有任何标准、规范、规定要求游泳池过滤器罐体需要此类检测报告。如果全国从事泳池过滤器制造商,有三家及以上具备此项检测报告的,请公示或提供回复我司,我司放弃此项质疑。
回复:砂缸材质调整为304不锈钢或玻纤砂缸,直径不得大于图纸尺寸,如采用不锈钢滤壳可中标后提供检测报告。
27.请明确,招标文件(含图纸)中,要求提供此检测报告,是否意味着提供不了此项检测报告,就不能参与投标(或者说是废标)?请回复。
回复:可参与投标,中标后提供符合招标文件技术要求的检测报告即可。
28.请明确,招标文件中,要求提供此项提供“泳池专用模块式单元自动过滤机组”检测报告,是否意味着提供不了此项检测报告,就不能参与投标(或者说是废标)?请回复。
回复:可参与投标,中标后提供符合招标文件技术要求的检测报告即可。
29.如果全国从事泳池过滤器制造商,有三家及以上具备此项检测报告的,请公示或提供回复我司,我司放弃此项质疑。
回复:砂缸材质调整为304不锈钢或玻纤砂缸,直径不得大于图纸尺寸,如采用不锈钢滤壳可中标后提供检测报告。
30.请明确,招标文件中,要求提供此项提供具有上述文字表述中的检测内容的检测报告,是否意味着提供的第三方检测报告没有反映(或者说反映的文字表述有区别)这些内容, 就不能参与投标(或者说是废标)?请回复。
回复:可参与投标,中标后提供符合招标文件技术要求的检测报告即可。
31.如果全国从事泳池三集一体除湿热泵的制造商,有三家及以上具备符合此项要求的检测报告,请公示或提供回复我司,我司放弃此项质疑。
回复:中标后提供符合招标文件技术要求的检测报告,确保本项目验收通过。
32.泳池池均衡水箱要求:本产品需具有CMA和CNAS认证的第三方专业检测机构出具的产品合格检测报告;质疑:产品要求的CMA和CNAS认证,只要CMA或CNAS认证即可,CMA和CNAS相互认证。
回复:只需提供任一方认证,中标后提供符合招标文件技术要求的检测报告即可。
33.游泳池石英砂过滤器:
(2)石英砂过滤器滤壳具有有符合《生活饮用水输配水设备及防护材料卫生安全评价规范》卫生安全性检验合格的第三方检测报告;
(5)砂过滤缸试验压力0.8MPa;(须供经国家认可具备检测资质的第三方检测机构出具的检测报告,检测报告须具有CMA或CNAS标识)
质疑:满足这两项要求的产品只有特定的几家厂家能提供,此为控标项,明显存在不公平竞争,对业主也存在高价采购的风险。
回复:砂缸材质调整为304不锈钢或玻纤砂缸,直径不得大于图纸尺寸,如采用不锈钢滤壳检测报告可中标后提供;试验压力统一调整为0.6MPa。
34.儿童池、按摩池石英砂过滤器
(5)单元式自动过滤装置产品需具有CMA认证的第三方专业检测机构出具的“游泳池专用模块式单元自动过滤机组”产品合格检测报告;质疑:满足此项要求的产品只有特定的几家厂家能提供,此为控标项,明显存在不公平竞争,对业主也存在高价采购的风险。
回复:1、“单元式自动过滤装置产品需具有CMA认证的第三方专业检测机构出具的“游泳池专用模块式单元自动过滤机组”产品合格检测报告”,此条删除。
2、请投标人下载最新图纸及技术要求文件。
3、所需检测报告可中标后提供。
35.检测报告提供的准确性是否会影响评分或标书的有效性?招标文件及图纸中的部分设备参数要求检测报告有限制性,投标推荐品牌表内的对应产品无法满足要求,不符合《中华人民共和国招标投标法》及《中华人民共和国招标投标法实施条例》。
回复:请投标人下载最新图纸及技术要求文件。中标后提供符合招标文件技术要求的检测报告,确保本项目验收通过。
36.“砂过滤缸试验压力0.8MPa;(须供经国家认可具备检测资质的第三方检测机构出具的检测报告,检测报告须具有CMA或 CNAS标识 ) ” 检测报告中是否要含有:“砂过滤缸试验压力0.8MPa”字样 ?

回复:砂缸材质调整为304不锈钢或玻纤砂缸,直径不得大于图纸尺寸,如采用不锈钢滤壳可中标后提供检测报告。
37.单元式自动过滤机组内的石英砂过滤器“过滤后出水浊度不大于0.5NTU(须供经国家认可具备检测资质的第三方检测机构出具的检测报告,检测报告须具有CMA或 CNAS标识)”,单元式自动过滤机组的检测报告中是否要含有“过滤后出水浊度不大于0.5NTU”字样 ?

回复:需要,所需检测报告可中标后提供。
38.图纸中单元式自动过滤装置要求“过滤外质选用国产优质石英砂;破碎率、磨揭率、合泥量、含硅物咨符合国标要求(须提供经国家认监委认可的检测 (检验)机构出具的有效检测(检验)报告;过滤后出水浊度不大于0.5NTU(须 供经国家认可具备检测资质的第三方检测机构出具的检测报告,检测报告须具有CMA 或 CNAS 标识);单元式自动过滤装置产品需具有CMA认证的第三方专业检测机构出具的“游泳池专用模块式单元自动过滤机组”产品合格检测报告;单元式白动过滤装置品牌档次应不低丁泳协装备委员会五星级会员单位。”这个机组中包含的循环水泵和过滤砂缸是否要按照品牌表的品牌?五星会员是指设备单个设备生产品牌还是组装公司品牌?(循环水泵和过滤砂缸推荐品牌几乎都不在泳协装备委员会五星级会员单位中,要求自相矛盾。)请确认并重新提供相关品牌。
|
儿童治术处理主设备清草 |
||||||
|
序号 |
称 名 |
规 格 |
||||
|
BI |
单元式自动过滤装置 |
内舍1台循环水泵(自参毛发过路器) (1)本栗采用卧式焉心泵体工程塑科泵壳,铸锋叶轮,不铭钢系助,机械密封,全密封电机配属抵装置,每台水票质配置有效的成震装置,具有防隋馅性能。 (2)电机:具有防施、低温等特点:全封闭风冷马边,适合使用于380V/50Hz电源; (3)技术参数:P=2hp Q=6m/h H=17m; (4)工作务件:水温不局于60℃,三温不高于40℃,泵壳内最大允许压力2.5bor,连续工作; 内含1台石英砂过站器 (1)规格:0650mm,单台处理量6m/h; (2)石英砂过游器选用玻纤材质; |
|
|||
|
|
||||||
|
|
|
|||||
|
|
|
|||||
|
|
|
|||||
|
单元式自动过商次 |
||||||
|
|
||||||
回复:满足推荐品牌要求即可,删除“档次应不低于泳协装备委员会五星级会员单位”要求。
39.游泳池专用模块式单元自动过滤机组的要求中“过滤外质选用国产优质石英砂;破碎率、磨揭率、合泥量、含硅物咨符合国标要求(须提供经国家认监委认可的检测(检验)机构出具的有效检测(检验)报告;过滤后出水浊度不大于 0.5NTU(须供经国家认可具备检测资质的第三方检测机构出具的检测报告,检测报告须具有CMA 或 CNAS 标识);单元式自动过滤装置产品需具有CMA 认证的第三方专业检测机构出具的“游泳池专用模块式单元自动过滤机组”产品合格检测报告;单元式自动过滤装置品牌档次应不低于泳协装备委员会五星级会员单位。”据调查、品牌表中、市场上极少数或一家能满足条件;根据《中华人民共和国招标投标法》及《中华人民共和国招标投标法实施条例》、不能保证投标的公平性,存在限定或者指定特定的专利、商标、品牌、原产地或者供应商并以其他不合理条件限制、排斥潜在投标人。请重新修改或取消相关招标要求。
![]()
规 格
内合1台语环水子(自帮毛发过此路)
(1)本泵采用卧式路心栗,体工程营科聚壳,诗铁叶轮,不铭钢轴,机械密封,全宦封电社:配锅乐装置
(2)电机:县有防潮、低蛋等特点:全封闭风冷马边适合使用于380V/50Hz 电商, (3)拱术参数:P=2hp Q=6m3/h H=17m:
(4)工作等作水温不局于60℃,番不音于49℃,聚壳内蒂大允许E 力 2 5bar. 连续工作;
内告1台石英砂过器
(1)规格:0650mm. 单台处理量:6m³ /h:
![]()
(2)石英砂进器选用玻纤树质;
(3)过路介质选用团产优质石美砂,被诈
⑤元式自动过卖条置产
内合1台控制柜(15 W
内台一套整体槽钢圣础支架
单元式自动过成装置品 店不低于冰协矢备委员会五星话会员单位。
回复:1、砂缸过滤介质选用石英砂,破碎率、磨损率、含泥量、含硅物资符合国标要求(须提供经国家认监委认可的检测(检验)机构出具的有效检测(检验)报告)。
2、砂缸过滤后出水浊度不大于0.5NTU(须供经国家认可具备检测资质的第三方检测机构出具的检测报告,检测报告须具有CMA或CNAS标识)。
3、技术文件3.4.2石英砂过滤器,主要技术要求及参数如下:(5)“单元式自动过滤装置产品需具有CMA认证的第三方专业检测机构出具的“游泳池专用模块式单元自动过滤机组”产品合格检测报告”,此条删除。
4、删除“档次应不低于泳协装备委员会五星级会员单位”要求。
5、请投标人下载最新图纸及技术要求文件。
6、所需检测报告可中标后提供。
40.除湿热泵(三集一体除湿热泵)要求检测报告中要包含:“报告内容具有杀菌装置、高效净化装置、快速拆卸静电过滤网、可调新排风电动阀、具有高温、低温、高压、低压保护等功能。”推荐品牌表中的三家品牌至少两家无法满足要求。根据《中华人民共和国招标投标法》及《中华人民共和国招标投标法实施条例》、不能保证投标的公平性,存在限定或者指定特定的专利、商标、品牌、原产地或者供应商并以其他不合理条件限制、排斥潜在投标人。请重新修改或取消相关招标要求。
![]() |

推荐品牌表
|
序号 |
主要材料名称 |
推荐品牌 |
备注 |
||
|
1 |
|
三集一体恒温除湿空调 (除湿热泵) |
普派克(中山普派克热回收技术有限公司)、ASTRAL 亚士图、加路力士CALOREX(英国) |
|
|
回复:1、三集一体除湿热泵机组检测报告内容具有杀菌装置、高效净化装置、可调新排风电动阀、具有高温、低温、高压、低压保护功能,删除快速拆卸静电过滤网检测内容。
2、请投标人下载最新图纸及技术要求文件。
3、所需检测报告可中标后提供。
41.单元式自动加药装置图纸要求“单元式自动加药装置品牌档次应不低于泳协 装备委员会五星级会员单位。”但推荐品牌表中并三家品牌至少两家不能满足要求。根据《中华人民共和国招标投标法》及《中华人民共和国招标投标法实施条例》、不能保证投标的公平性,存在限定或者指定特定的专利、商标、品牌、原产地或者供应商并以其他不合理条件限制、排斥潜在投标人。请重新修改或取消相关招标要求。

推荐品牌表
|
序号 |
主要材料名称 |
推荐品牌 |
备注 |
|
|
1↵ |
三集一体恒温除湿空调 (除湿热泵) |
普派克(中山普派克热回收技术有限公司)、ASTRAL 亚士图、加路力士CALOREX(英国) |
↵ |
|
|
2 |
水泵、循环泵、按摩泵 |
赛莱默、威乐、格兰富 |
↵J |
|
|
3 |
水质监测、加药系统 |
西科、普罗名特、米顿罗 |
|
|
|
|
|
|
|
|
回复:满足推荐品牌要求即可,删除“档次应不低于泳协装备委员会五星级会员单位”要求。
42.石英砂过滤器要求:“不锈钢滤壳具有有符合《生活饮用水输配水设备及防护材料卫生安全评价规范》卫生安全性检验合格的第三方检测报告”根据泳池中石英砂过滤器参数,推荐品牌表中至少三家不能满足此要求,有三家主要做玻璃纤维过滤器。根据《中华人民共和国招标投标法》及《中华人民共和国招标投标法实施条例》、不能保证投标的公平性,存在限定或者指定特定的专利、商标、品牌、原产地或者供应商并以其他不合理条件限制、排斥潜在投标人。请重新修改或取消相关招标要求。
![]()

|
|
|
|
|
|
|
19 |
|
过滤砂缸 |
亚士霸(Espa)、喜活(Hayward)、亚士图(Astral)、保 捷(Burly) |
|
回复:砂缸材质调整为304不锈钢或玻纤砂缸,直径不得大于图纸尺寸,如采用不锈钢滤壳可中标后提供检测报告。
|
|
|
备注 |
|
|
|
|
|
|
43.推荐品牌表中循环水泵厂家不是泳池专用品牌,无法自带毛发收集器,非工![]()
![]()
![]()
![]()
![]()
![]()
![]()
![]()
![]()
![]()
![]()
![]()
![]()
程塑料泵壳,但图纸中水泵是自带毛发收集器的,是否可以更换为与砂缸推 荐品牌一致?如不更换,无法满足招标技术要求,请确认。

![]() |
44.推荐品牌表中循环水泵厂家不是泳池专用品牌,无法自带毛发收集器,非工程塑料泵壳,但游泳池专用模块式单元自动过滤机组图纸中水泵是自带毛发收集器的,是否可以更换为与砂缸推荐品牌一致?如不更换,无法满足招标 技术要求,请确认。

回复:不更换推荐品牌,泵的材质不做要求,毛发收集器可单独采购。
45.游泳池溢水格栅,图纸上实测为宽度为600mm, 清单内宽度为450mm,请确认是否按照图纸测量宽度报价。

图纸内实测宽度
|
|
但 |
|
|
|
泳池工艺附件 |
|
|
9 |
溢流格栅 |
宽350mm材质:塑料 |
|
10 |
溢流格栅 |
宽450mm材质:塑料 |
|
n |
清扫格栅 |
宽300mm材质:塑科 |
|
12 |
游泳池扶梯 |
SF315材质304不锈钢 |
|
13 |
救生椅 |
不锈钢本才质 单k赋桥 今救生 |
清单内宽度
回复:按清单尺寸要求报价。
![]() |
回复:按图纸施工。
![]()
![]()
47.游泳池底排位置给水口距离池壁较远,循环时易造成死水区,建议增加一排给水口,以免后期水质不达标![]()
![]()
。

回复:按图纸施工。
![]()
48.按照《游泳池给水排水工程技术规程》 CJJ122-2017 要求,游泳池均衡水箱容积为排出的总水量+单个过滤器反冲洗水量+池水循环净化处理系统运行时所需的水量,经计算排除的总水量为4.8m³,砂缸反冲洗所需的水量为6.65m³, 循环所需的水量为2m³,共计13.45m³, 因此均衡水箱有效容积不得小于13.45m³, 目前图纸及清单内均衡水箱偏小,需调整为3*4*1.5m。请确认是否调整?
4.8.1 池水采用逆流式或混合流循环时,应设置均衡水池,并
|
应符合下列规定: 1 均衡水池的有效容积应按下列公式计算: V;=V+Va+V.+V; V,.=A₅·h |
(4.8.1-1) (4.8.1-2) |
|
式中:V——均衡水池的有效容积 (m³). |
|
Va——最大游泳及戏水负荷时每位游泳者人池后所排出水
量 (m³), 取0.06m³/人;
Va-— 单个过滤器反冲洗时所需水量 (m³);
V.-—充满池水循环净化处理系统管道和设备所需的水量
(m³); 当补水量充足时,可不计此容积;
V₈— 池水循环净化处理系统运行时所需的水量 (m³); A₅- 水池的池水水表面面积 (m²);
h₅— 水池溢流回水时溢流水层厚度 (m), 可取0.005m~
0.010m。
规范要求

图纸内参数
回复:水箱按图纸尺寸要求,不调整。
49、技术要求中关于需要提供具有CMA或CNAS认证的第三方专业检测机构出具的产品合格检测报告,可以在中标后工程竣工前提供。(需提供报告的有1、“不锈钢滤壳具有符合《生活饮用水输配水设备及防护材料卫生安全评价规范》卫生安全性检验合格的第三方检测报告”(产品滤壳如选择不锈钢材质的需提供);2、砂缸过滤介质选用石英砂,破碎率、磨损率、含泥量、含硅物资符合国标要求;3、砂缸过滤后出水浊度不大于0.5NTU;4、三集一体除湿热泵机组需要具备杀菌装置、高效净化装置、可调新排风电动阀、具有高温、低温、高压、低压保护功能。)中标后提供符合招标文件技术要求的检测报告,确保本项目验收通过。
常州圣方建设发展有限公司
江苏城建校工程咨询有限公司
2025年6月6日
问题及回复请各潜在投标人在E交易査看并及时在E交易系统中本项目的“招标答疑澄清文件”下载查收。E交易网站链接:https://www.ejy365.com/purchase/170399



